DTEKT is a hunting camera with an app that captures photos, videos, and data like time and location. It helps hunters, so they can hunt or observe with better results.
To gather data, images and videos, users need a data plan subscription inside the app.
Users have different needs
Users need more data during peak seasons and less during off-peak.
Keeping hunters connected
If the data plan runs out, photos won’t upload, it could seriously impact a hunter’s experience.
DTEKT Currently has three data plan options...
CHALLENGE
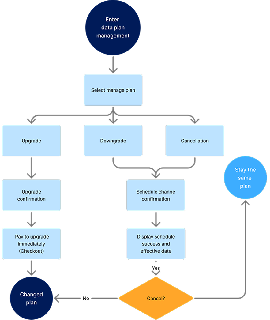
The upgrade, downgrade, and cancellation flows are unclear
The current upgrade, downgrade and cancellation flows cause confusion, users don’t really know what the benefits or downsides are.
Business problems
High support cost from users needing help with plan changes.
Missed revenue opportunities due to unclear upgrade, downgrade and cancellation process.
User problems
Unclear plan comparisons create user uncertainty.
Unclear billing and confirmation cause confusion about charges and plan changes.
GOAL
Improve clarity and flexibility of plan changes to encourage upgrades and reduce cancellations
By improving clarity and flexibility in data plan changes, we aim to reduce users’ reliance on customer support related to data plans.
PREVIOUS SOLUTION
DTEKT’s previous data plan subscription
Although DTEKT offered multiple data plans, their similar appearance, unclear details, and billing made it hard for users to make informed decisions.
PREVIOUS SOLUTION
A clear and confident subscription experience is key
Confidently manage your subscription plans
Empowering users to confidently manage subscriptions through clear flows, visual cues, and instant feedback, making plan changes simple, transparent, and intuitive.
USER RESEARCH
Our primary research questions
I Interviewed 8 beta testers and collaborated with the customer support team to understand user frustrations, confusion, and needs around subscription changes, providing insights for redesigning subscription flows.
RESEARCH INSIGHTS & TAKEAWAYS
Users don't just want to complete a process. They want to make decisions with confidence.
After conducting interviews with 8 beta testers, we have gathered valuable insights. Here are the key takeaways we've summarized.
Clear Status & Timing
Users need clear indicators showing when changes take effect so they understand their current status and stay confident.
Transparent Plan Comparisons
Users want a simple, side-by-side view of what they're gaining or losing before upgrading or downgrading.
Strong Action Confirmation
Users need clear, immediate feedback to reassure them that an upgrade, downgrade, or cancellation was successfully completed.
Upfront Billing Clarity
Users need to know when they will be charged to avoid unexpected costs during plan changes.
COMPETITIVE ANALYSIS
Industry observations reveal common approaches
Analysis of six hunting camera brands showed how clear visuals, proactive messaging, and plan highlights help users understand options and make decisions with confidence.
DESIGN EXECUTION
User Flows & Key Design Highlights
I redesigned and simplified the subscription flows by restructuring upgrade, downgrade, and cancellation paths into a clearer, more intuitive experience.
Upgrade
Highlighting the benefits, effective date, and displaying an immediate payment reminder.
Downgrade & Cancellation
Communicating the downsides, adding a notification to remind the user of a scheduled downgrade or cancellation, and the capability for users to cancel the action.
BEFORE & AFTER : SUBSCRIPTION REDESIGN
Key improvements that clarified plan changes and reduced user confusion
With a clear understanding of where users struggled, I redesigned the subscription experience and compared the results before and after the changes.
1
Plan Info - Clear Status & Action Feedback
Based on user feedback, I redesigned the plan info page to make it obvious what action users have taken and what is scheduled next.
Enhanced hierarchy and added notifications to help users understand plan details and confirm changes.
2
Data Plan - Highlighted Plan Differences and Benefits
Based on user feedback, I redesigned the data plan page to clearly indicate the user’s current plan and renewal dates, making it obvious what plan is active and when it renews.
Displayed the recommended plan alongside the current plan to highlight differences and benefits, helping users easily compare options and confidently choose an upgrade.
3
Confirmation - Focused, Less Disruptive
Based on user feedback, I redesigned the confirmation page as a pop-up window to keep users in the flow, reduce disruption, and make key points easy to see.
Highlighted the benefits and downsides of plan changes, and updated CTA wording (e.g., “Keep Current Plan”) to help users understand their choices and confidently confirm or cancel.
FINAL DESIGN
A walkthrough of how users experience the redesigned subscription flows
1. Know Your Current Plan
Bella wants to make changes to her subscription, so she first needs to understand her current plan, included features, and renewal date.
2. Upgrade with Clear Expectations
Bella sees the value of upgrading and wants to know exactly what benefits she’ll get, when the new plan takes effect, and whether she’ll be charged.
3. Downgrade Without Losing Control
After reviewing her usage, Bella considers downgrading and wants to understand what she might lose, when the change takes effect, and whether her current plan stays active.
4. Cancel with Full Transparency
If Bella decides to cancel, she knows what will happen, when it takes effect, and can change her mind before confirming.
Together, these flows guide users from understanding their current plan to making informed changes, helping them stay confident and in control at every step.
NEXT STEPS
Conduct usability testing and continue iterating...